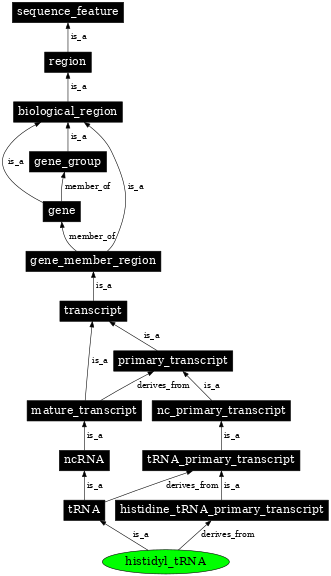
histidyl_tRNA (RELEASE_2.5.3) |
|
|---|---|
| SO Accession: | SO:0000262 (SOWiki) |
| Definition: | A tRNA sequence that has a histidine anticodon, and a 3' histidine binding region. |
| Synonyms: | histidyl tRNA, histidyl-transfer ribonucleic acid, histidyl-transfer RNA |
| DB Xrefs: | SO: ke |
| Parents: | tRNA (SO:0000253) |
| histidine_tRNA_primary_transcript (SO:0000219) | |
In the image below graph nodes link to the appropriate terms. Clicking the image background will toggle the image between large and small formats.