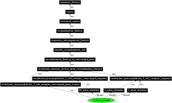
V_DJ_C_cluster (RELEASE_2.5.3) |
|
|---|---|
| SO Accession: | SO:0000542 (SOWiki) |
| Definition: | Genomic DNA of immunoglobulin/T-cell receptor gene in rearranged configuration including at least one V-gene, one DJ-gene and one C-gene. |
| Synonyms: | V DJ C cluster, V-(DJ)-C-CLUSTER |
| DB Xrefs: | URL: http://www.imgt.org/cgi-bin/IMGTlect.jv?query=7# |
| Parents: | C_gene_segment (SO:0000478) |
| V_gene_segment (SO:0000466) | |
| vertebrate_immunoglobulin_T_cell_receptor_rearranged_gene_cluster (SO:0000938) | |
| DJ_gene_segment (SO:0000572) | |
In the image below graph nodes link to the appropriate terms. Clicking the image background will toggle the image between large and small formats.