Spinner


as

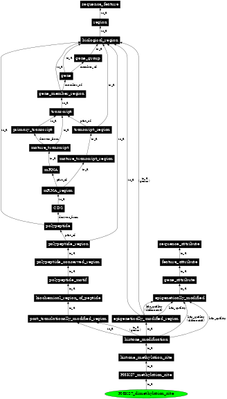
H3K27_dimethylation_site    (RELEASE_2.5.3)

SO Accession: SO:0001726 (SOWiki)
Definition: A kind of histone modification site, whereby the 27th residue (a lysine), from the start of the H3 histone protein is di-methylated.
Synonyms: H3K27Me2, H3K27 di-methylation site
DB Xrefs: SO: ke

Parent: H3K27_methylation_site (SO:0001732)
In the image below graph nodes link to the appropriate terms. Clicking the image background will toggle the image between large and small formats.
Graph image for SO:0001726