Spinner


as

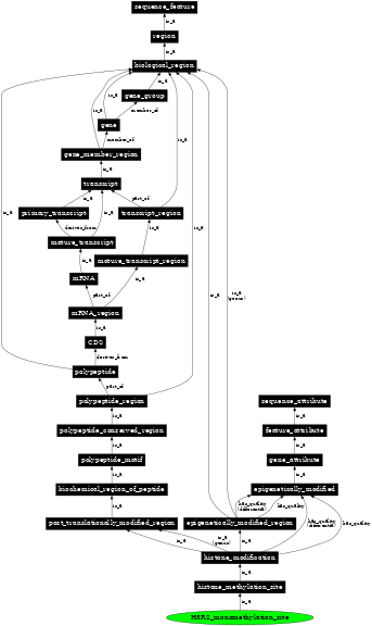
H3R2_monomethylation_site    (RELEASE_2.5.3)

SO Accession: SO:0001947 (SOWiki)
Definition: A kind of histone modification site, whereby the 2nd residue (an arginine), from the start of the H3 protein is mono-methylated.
Synonyms: H3R2me1, H3R2 monomethylation site
DB Xrefs: EBI: nj

Parent: histone_methylation_site (SO:0001701)
In the image below graph nodes link to the appropriate terms. Clicking the image background will toggle the image between large and small formats.
Graph image for SO:0001947