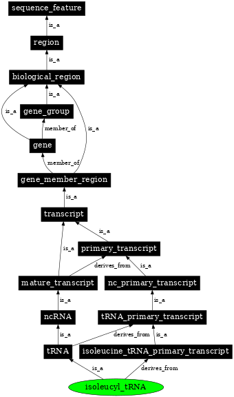
isoleucyl_tRNA (RELEASE_2.5) |
|
---|---|
SO Accession: | SO:0000263 (SOWiki) |
Definition: | A tRNA sequence that has an isoleucine anticodon, and a 3' isoleucine binding region. |
Synonyms: | isoleucyl tRNA, isoleucyl-transfer ribonucleic acid, isoleucyl-transfer RNA |
DB Xrefs: | SO: ke |
Parents: | tRNA (SO:0000253) |
isoleucine_tRNA_primary_transcript (SO:0000220) |
In the image below graph nodes link to the appropriate terms. Clicking the image background will toggle the image between large and small formats.
