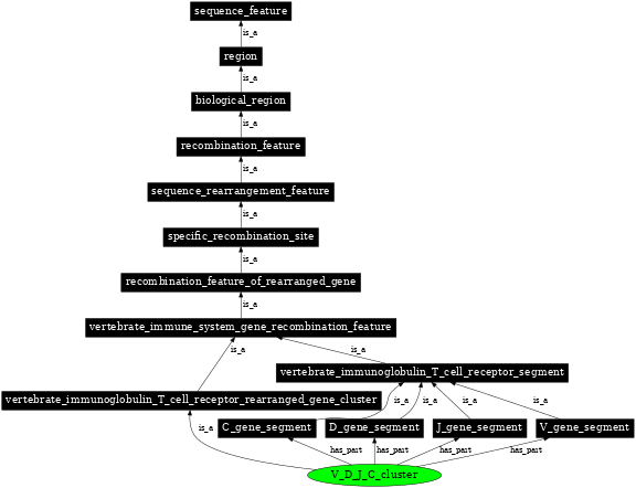
V_D_J_C_cluster (RELEASE_2.5) |
|
---|---|
SO Accession: | SO:0000531 (SOWiki) |
Definition: | Genomic DNA of immunoglobulin/T-cell receptor gene in germline configuration including at least one V-gene, one D-gene and one J-gene and one C-gene. |
Synonyms: | V D J C cluster, V-D-J-C-CLUSTER |
DB Xrefs: | URL: http://www.imgt.org/cgi-bin/IMGTlect.jv?query=7# |
Parents: | C_gene_segment (SO:0000478) |
V_gene_segment (SO:0000466) | |
D_gene_segment (SO:0000458) | |
vertebrate_immunoglobulin_T_cell_receptor_rearranged_gene_cluster (SO:0000938) | |
J_gene_segment (SO:0000470) |
In the image below graph nodes link to the appropriate terms. Clicking the image background will toggle the image between large and small formats.
